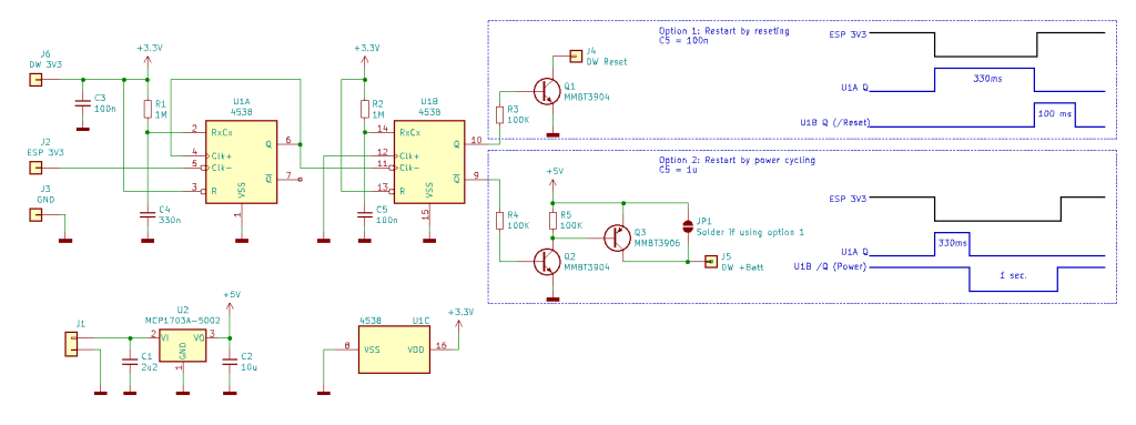
Add on PCB for Shelly Door/Window 2 that keeps it alive. Normally the Shelly DW2 is only on for 150 seconds after a reset and then goes to sleep until something happens. This makes it less useful for many applications, particularly if you want to use its light sensor for anything other than reporting brightness when the door opened.
This add on PCB takes up the space of the two CR123 batteries and includes space for an optional voltage regulator, if powered by anything other than 4.5-6VDC. The DW2 uses a ultra low power processor to control its ESP8266 WiFi processor by switching on and off its power rail. This add on PCB monitors the voltage to the ESP and sends a reset pulse 300mS after it is turned off. Hence almost always on, it’s off for the 300mS plus the time it takes to boot up, and this cycles every 150 seconds or so. It’s on for 98% of the time.


Contact me at stefan1atsverige.net

Other pages about Shelly and Home automation:
https://stefan-rehnberg.com/wall-switch-for-shelly/
https://stefan-rehnberg.com/connect-any-remote-controlled-device-to-your-home-automation/
https://stefan-rehnberg.com/cr123-battery-replacement/
https://stefan-rehnberg.com/home-automation/
https://stefan-rehnberg.com/rain-and-fog-sensor-modified-with-shelly-wifi/
https://stefan-rehnberg.com/always-on-water-detector-with-shelly-i3/
https://stefan-rehnberg.com/wifi-and-verisure-water-valve/